Peta Konsep Kingdom Plantae
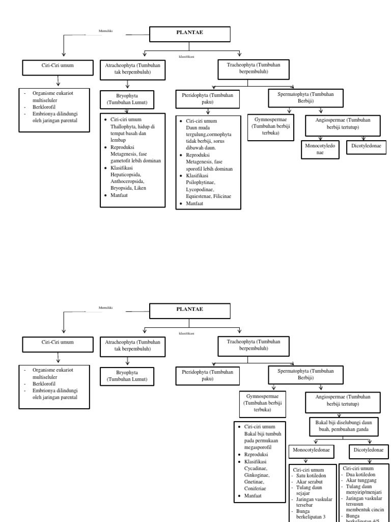
ü autotroph fotosintetik ü Dinding sel tumbuhan disusun atas senyawa. Konkrit Kelompok tumbuhan yang paling maju memiliki jaringan pengangkut berpembuluh memiliki biji sebagai organ reproduksiny a akar batang dan daun dapat di bedakan.
![]()
Peta Konsep Kingdom Plantae Cute766
Kingdom Plantae Pengertian Ciri Reproduksi dan Klasifikasi.
Peta konsep kingdom plantae. Peta konsep kingdom plantae. Mendengar kata Kingdom plantae didengar nya asing bagi telinga kita untuk itu disini akan mengulas apa itu kingdom plantae. Oleh Dosen Pendidikan 3 Diposting pada 30032021.
ü merupakan organisme multiseluler ü Eukariot. KINGDOM PLANTAE PETA KONSEP KINGDOM ANIMALIA Pengertian Ciri dan Klasifikasi Tumbuhan Lumut April 22nd 2018 - Lumut termasuk kedalam kingdom plantae lumut ini termasuk kedalam klasifikasi lumut hati Konsep Rumus Tumbuhan Lumut Bryophyta Artikel Lengkap Artikelsiana 31 81. Peta Konsep Kingdom Plantae Brainly Co Id Kingdom Plantae Kingdom Plantae Modern Biology Lecture Slides Docsity Conservation Of Trna And Rrna 5 Methylcytosine In The Kingdom 5 A Mind Map Illustration Explaining Various Empirical Approaches.
Tumbuhan Lumut Briophyta Tumbuhan Paku Pteridophyta Tumbuhan Berbiji Spermatophyta Kingdom Animalia. File Peta Konsep Klasifikasi Kingdom Plantae Book Free Download PDF at Our eBook Library. Tingkatan Takson dalam Klasifikasi.
Here is The Complete PDF Library Kingdom Plantae Part II - Gymnosperms And Angiospermsferns Gymnosperms. Olahraga Hoki Hockey Materi Berkuda. Makalah Biologi Sistem Klasifikasi.
Peta Konsep dan Analisis Konsep Plantae. Peta Konsep dan Analisis Konsep Plantae. Peta konsep plantae beserta penjelasannya.
Dalam pembahasan ini akan mengulas pengertian kingdom plantae jenis-jenis Pos-pos Terbaru. PLANTAE Bahan Ajar Kelas X Peta Konsep. Published 24042012 at 632 456 in Kingdom Plantae.
PENGEMBANGAN KATALOG TUMBUHAN SEBAGAI MEDIA PEMBELAJARAN BIOLOGI PADA MATERI PLANTAE DI SMA N 7 SEMARANG skripsi disusun sebagai salah satu syarat untuk memperoleh gelar Sarjana Pendidikan Biologi. NamaElva NurhasanahKelasX MIPA 3Mapel. This Book have some digitalformats such us.
Peta Konsep dan Analisis Konsep Plantae. Konkrit Kelompok tumbuhan yang paling maju memiliki jaringan pengangkut berpembuluh memiliki biji sebagai organ reproduksiny a akar batang dan daun dapat di bedakan. Ciri-ciri umum plantae.
Download Full PDF Package. A short summary of this paper. Kindle epub ebook paperbook and another formats.

Rangkuman Materi Biologi Kelas X Kingdom Plantae Tumbuhan Lumut Paku Dan Tumbuhan Biji Bsb

Peta Konsep Kingdom Plantae Brainly Co Id

Peta Konsep Kingdom Plantae Lengkap

Kelompok 2 Anisah Hasanah 09 Apriliya Setya Ningrum 10 Ppt Download

Peta Konsep Kingdom Plantae Brainly Co Id

Peta Konsep Spermatophyta Atau Tumbuhan Berbiji Brainly Co Id

Index Of Wp Content Uploads 2019 06
Posting Komentar untuk "Peta Konsep Kingdom Plantae"